三国志幻想大陆时之狭隙攻略:时之狭隙通关路线推荐[多图]
|
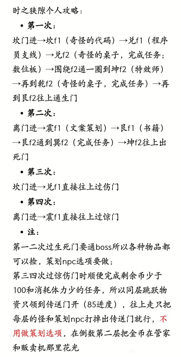
三国志幻想大陆时之狭隙路线怎么选?时之狭隙作为新上线的活动,自然会有很多人参与到活动挑战中,通过挑战就能领取到很多奖励,至于时之狭隙的通关方法,可以参考下面小编分享的攻略流程,具体的路线都帮大家准备好了。 三国志幻想大陆时之狭隙攻略 时之狭隙个人攻略: ·第一次: 坎门进→坎f1(奇怪的代码)→兑f1(程序员支线)→兑f2(奇怪的桌子,完成任务;数位板)→围绕f2通一圈到坤f2(特效师)→再到干f2(奇怪的桌子,完成任务)→再到艮f2往上通生门。 ·第二次: 离门进→震f1(文案策划)→艮f1(书籍)→艮f2通到巽f2(完成任务)→坤f2往上出死门 ·第三次: 坎门进→兑f1直接往上过伤门 ·第四次: 离门进→震f1直接往上过惊门 ·注: 第一二次过生死门要通boss所以各种物品都可以捡,策划npc选项要做; 第三四次过惊伤门时顺便完成剩余币少于100和消耗体力少的任务,所以同层跳跃物资只领到传送门开(85进度),往上走只把每层的怪和策划npc打掉出传送门就行,不用做策划选项,在倒数第二层把金币在管家 和贩卖机那里花光。 开启条件: “时之狭隙”为不定期开启活动玩法,主角达到15级可以参加该玩法。 开放时间: 本次活动开启时间为2021年5月28日5:00~6月27日4:59; 玩法概述: ①入口:玩法拥有两个入口,可选择任一入口,进入“时之狭隙”,这是被项目组成员侵蚀了的世界; ②传送:“时之狭隙”内分为多层,每层拥有多个房间,可通过探索房间开启的“传送门”或“隐藏传送阵”进行更换,每次更换房间将会消耗体力; ③体力:体力在不同阶段拥有不同的增益或是减益状态; ④探索:过程中,可能会遭遇“渗透的魔物”“项目组成员”“各类隐藏任务”,亦可获得不同的道具,拥有着“复活武将、回血”等作用; ⑤线索:探索过程中,可获得“路线图线索碎片”,将会指定本次的目地;当拥有所有的“路线图线索碎片”时,将可看到所有房间“传送门”可传送的位置: ⑥ 结算: a:暂时离开:离开玩法地图后,再次进入时,相应的“任务、路线”皆不会发生改变; b:直接结算:结算当前的玩法进度,再次进入时,将是全新的地图、任务; c:通关结算:根据探险过程中,完成的任务情况,可获得“普通通关、完美通关、隐藏通关”等评价。 |
![三国志幻想大陆时之狭隙攻略:时之狭隙通关路线推荐[多图]](https://www.downkr.com/uploadfile/2021/0529/2021052872515820.jpg)
![三国志幻想大陆时之狭隙攻略:时之狭隙通关路线推荐[多图]](https://www.downkr.com/uploadfile/2021/0529/2021052892549735.jpg)
![三国志幻想大陆时之狭隙攻略:时之狭隙通关路线推荐[多图]](https://www.downkr.com/uploadfile/2021/0529/2021052825345708.jpg)