烟雨江湖游戏中,玩家可以用门派贡献获得武学,很多玩家都想要。那么烟雨江湖贡献值怎么获得呢?接下来小编为大家带来门派贡献值的获取方式,感兴趣的小伙伴一起来了解一下吧。

贡献值怎么获得

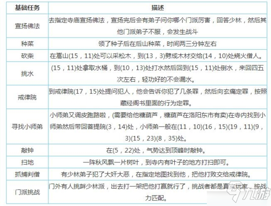
以少林举个例子,门派任务按照在门派的所属辈分有所不同,每天可以完成的任务个数也不一样:

入门弟子:10个,总共100*10 50=1050贡献

清字辈:8个,总共125*8 100=1100贡献

慧字辈:5个,总共200*5 150=1150贡献

玄字辈:3个,总共350*3 200=1250贡献

《烟雨江湖》贡献值怎么获得 贡献值获得方法分享_烟雨江湖手游