江湖悠悠buff效果大全表分享
|
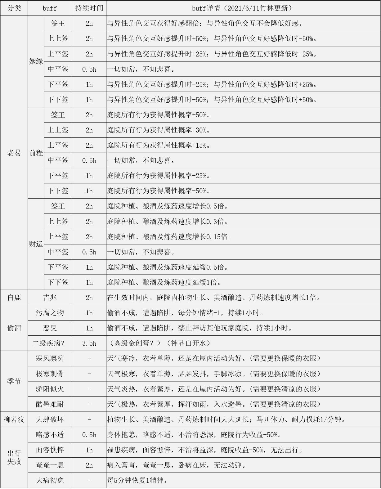
江湖悠悠中在角色头像下方有一个buff栏,会显示各种增益和减益buff,buff的效果非常多,对玩法的影响也很大,下面就为大家带来江湖悠悠buff效果大全表分享,一起来看一看吧。 江湖悠悠buff效果大全表分享目前NPC拜访的时间基本固定。(不固定可能是因为玩家未能及时与NPC交互) NPC每天来两轮,一轮是早上八点,一轮是中午12点。如果没有及时与NPC交互,整体时间都会往下顺延。 有部分玩家偶尔会三趟或者四趟,就偷着乐把,bug。 这里的一轮是指的,那几个常见的npc轮流来一遍,两轮就是轮流来两次。 NPC的存在时间大概是5000秒。也就是大概80min。 大家可以预估下崽子的外出时间,来判断什么时间与老易算卦最合适。 |
