犯罪大师失踪案调查答案 犯罪大师6月18日侦探委托任务
|
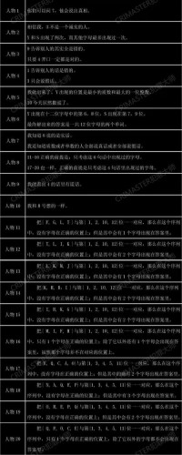
犯罪大师失踪案调查答案是什么?犯罪大师失踪案活动已经开启,这次的任务是6月18日的侦探委托任务,这个任务总体上还是比较困难的,需要玩家破解邮件答案,下面就是具体的答案一览,还没有回答的玩家不要错过。 crimaster犯罪大师6月18日侦探委托失踪案调查答案 tips:由于【失踪案调查】未公布正确答案,目前答案仅供大家参考! 参考答案:binarysystem 失踪案调查 近日,琴岛市警局接到一起失踪案报警,失踪人是某互联网集团董事长杨先生,据报案人杨先生的家属说明,杨先生于15日下午说要出门去见一个朋友,至今未归,现已经失踪36小时,但是没有接到绑架勒索电话,警方经过初步的社会关系筛查未发现可疑人员,一筹莫展之际,公司秘书打电话通知董事长的电脑收到了一份奇怪的邮件,并被锁住,解开电脑的答案就在邮件之中。琴岛市警方把邮件内容发布到CRIMASTER上,希望有更多的侦探可以协助破案。 提示:以句号为一句话结束 (请输入破解出的答案不区分大小写和空格) |

