天地劫幽城再临游戏中,蚀之隙关卡有许多隐藏道具,每个道具都有特殊作用,能拿到许多隐藏奖励,或者是激活隐藏剧情关卡,小编来讲解一下这些道具的获取与使用方法。

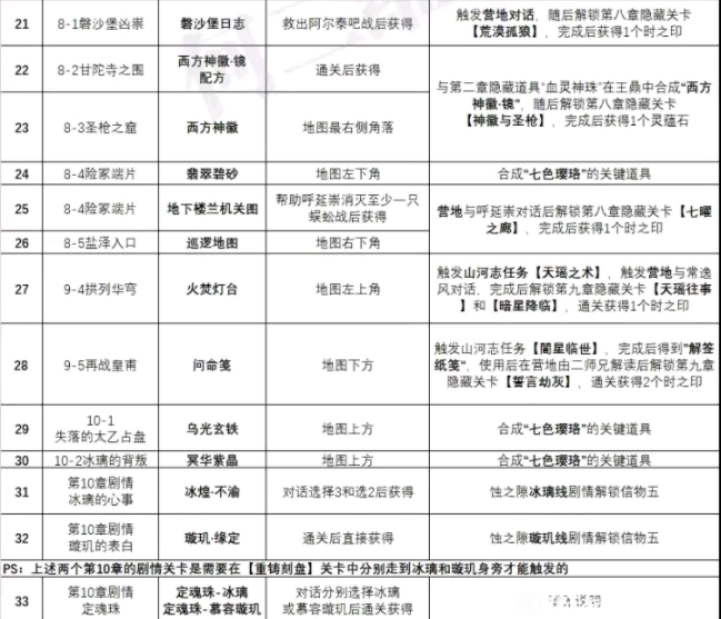
天地劫幽城再临蚀之隙1-10章隐藏道具汇总表:

天地劫幽城再临蚀之隙1-10章隐藏道具汇总表,隐藏道具获取与使用方法介绍[多图]

天地劫幽城再临蚀之隙1-10章隐藏道具汇总表,隐藏道具获取与使用方法介绍[多图]

天地劫幽城再临蚀之隙1-10章隐藏道具汇总表,隐藏道具获取与使用方法介绍[多图]

游戏介绍:

超绝国风奇幻武侠RPG《天地劫:幽城再临》手游正式推出,紫龙游戏继《梦幻模拟战》后又一力作!主机级画质犹如观看一场剧场版3D动漫大作;游戏剧情扣人心弦,如看电影般过瘾;亲身挑战超巨型BOSS,感受一下什么是拳拳到肉!超过数百个随机事件,展现一个活灵活现的江湖;不喜欢无脑打架?那就在地形影响、连击协同等多样战略的武林战场上寻求智取之