当客下载站
帮助
手机游戏
手机应用
软件推荐
文章教程
专题
当客下载站
>
文章教程
>
游戏相关
>
洛克王国阴阳鱼技能介绍
2021-06-19
游戏相关
来自:
网络收集
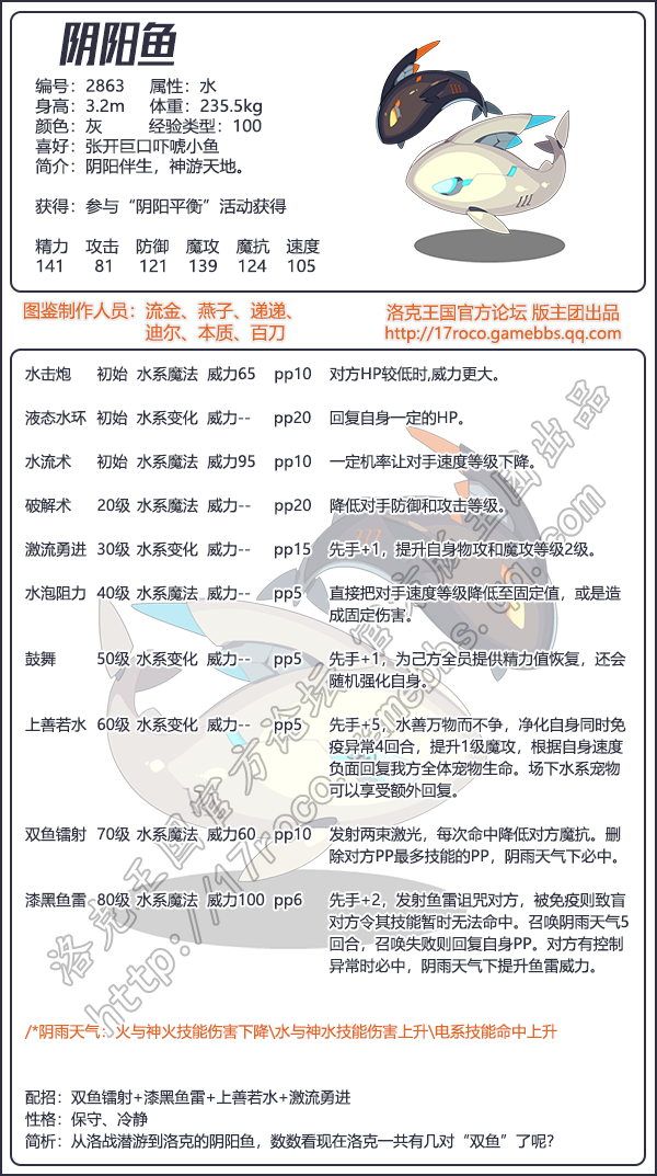
洛克王国阴阳鱼是游戏中第一个精灵,这个精灵的技能还有很多的玩家们不清楚,小编这就为玩家们介绍一下,一起来看看吧!
洛克王国阴阳鱼技能介绍
这就是阴阳鱼的技能了,玩家们觉得强度怎么样呢,快来研究一下它的玩法吧!
赛尔特大陆刺客小丑怎么样 刺客小丑能力如何_赛尔特大陆
《江湖悠悠》叹息之壁是哪个门派的武学 叹息之壁武学介绍_江湖悠悠
文章教程
分类
最近更新
软件教程
手机相关
软件资讯
电脑教程
硬件相关
游戏相关
系统教程