战争公约王牌使命芯片有什么用 芯片作用介绍_战争公约王牌使命
|
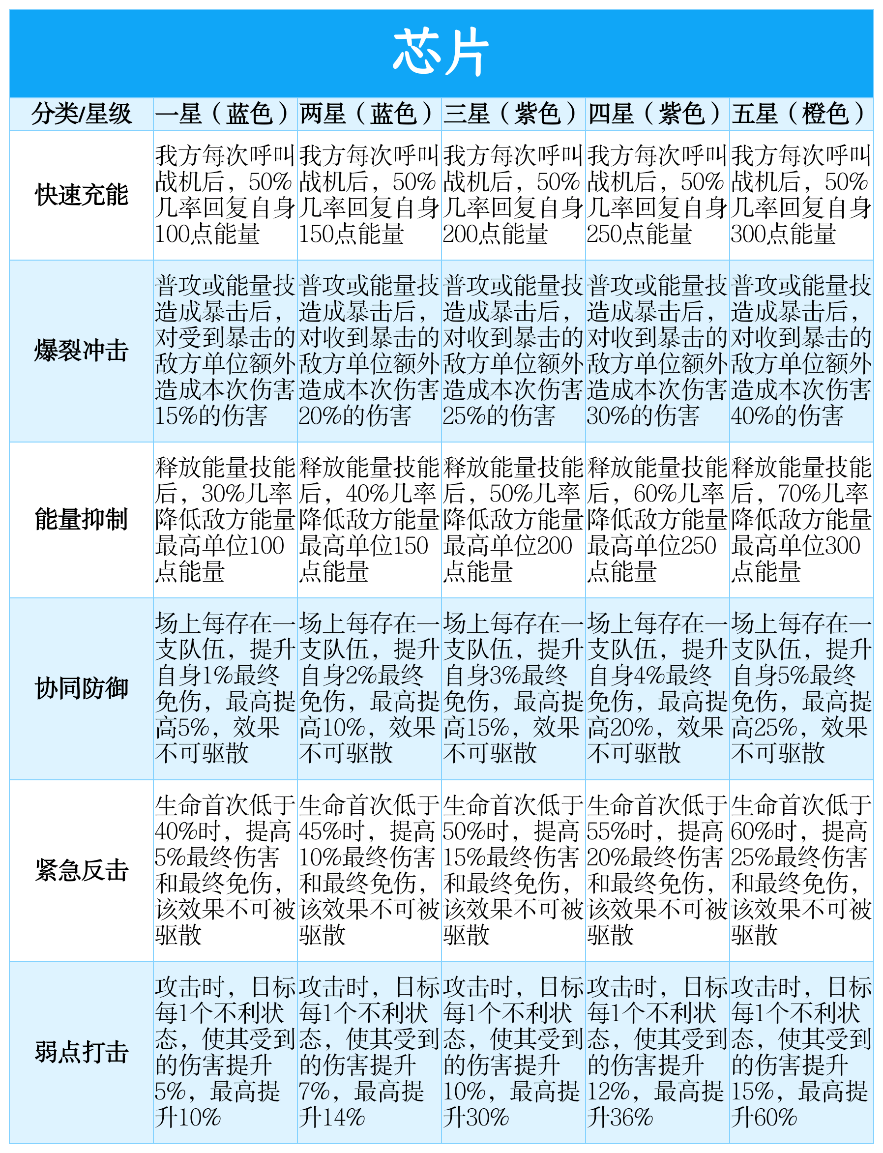
大家好,今天给大家带来一款全新的军武策略卡牌手游《战争公约:王牌使命》,大家对战争公约王牌使命芯片有什么用想必都有一些疑惑吧,下面就让小编来给大家介绍一下芯片的作用吧。 首先芯片一共可以分为六大类分别是:快速充能,爆裂冲击,能量抑制,协同防御,紧急反击和弱点打击。每一类的芯片又有不同品质和星级,每一类芯片都可以分为一星到五星,同时分别对应蓝色,蓝色,紫色,紫色和橙色,当然星级越高,颜色越靠后,它的品质和作用也就越高,拿第一类快速充能来说,一星蓝色品质就可以在战斗中起到的作用为:我方每次呼叫战斗机后,50%机率恢复自身100点能量。两星就可以有50%几率恢复自身150点能量,三星四星五星依次恢复能量会多涨50点,所以芯片星级越高,品质越好它所发挥的作用也就越大。 这款游戏有一个点需要玩家们注意,芯片不是单独使用的,他是有套装发挥作用的,在套装里面技能星级以芯片最低星级为准,也就是说一个套装安装有四个芯片,有一个为一星其他为一星以上,那么这个套装技能就是一星的。所以玩家们要均衡使用。 游戏里面每个部队可以安装四个芯片,每种芯片发挥的作用也不一样,提供的加成也不同,而且每个芯片有固定位置,小编提醒玩家合成的时候不要合错位置。一个部队安装两个同套装芯片增加5400生命,这个只能够激活一次,四个就会增加1200攻击。 升级合成方面芯片每三级提升一条随机属性,最高提升五次。大家如果想要指定的加成效果,可以三个同星级芯片进行合成,就可以得到一个指定芯片。芯片可以用晶体管和蓝色、紫色芯片强化芯片。当芯片达到最高星级品质五星芯片,就可晋级为王牌芯片,晋级后获得王牌属性,套装全部晋级激活王牌套装技能。 好了以上就是战争公约王牌使命芯片有什么用的全部内容,希望可以对玩家们有所帮助,非常感谢大家的阅读。 |



