支付宝扶老人险是什么是最近很多朋友问到的问题,支付宝扶老人险也是支付宝最新推出的保险内容,这里我们就一起来了解一下支付宝扶老人险是什么。

  支付宝扶老人险是什么?

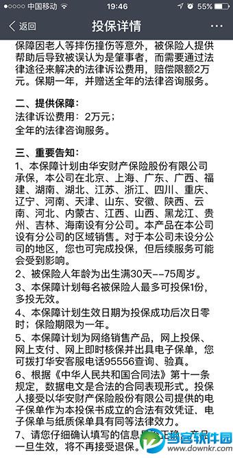
  支付宝扶老人险,保障因老人等摔伤撞伤等意外,被保险人提供帮助后导致被误认为是肇事者,而需要通过法律途径来解决的法律诉讼费用,赔偿限额2万元。保期一年,并赠送全年的法律咨询服务。

  

支付宝扶老人险是什么,支付宝扶老人险,支付宝

 

  

支付宝扶老人险是什么,支付宝扶老人险,支付宝

 

  

支付宝扶老人险是什么,支付宝扶老人险,支付宝

 

  如果大家想了解更多软件教程最新资讯,请持续关注本站,本站小编将在第一时间为大家带来最好看、最有趣、最新鲜的软教资讯。更多精彩内容,尽在当客下载站。