王者荣耀角色注销检查失败怎么解决 角色注销问题解决攻略_王者荣耀
|
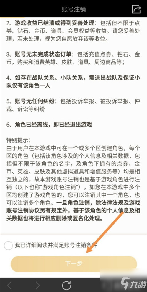
王者荣耀角色注销检查失败是近期许多玩家在销号时遇到的问题,明明想注销掉一个账号,但系统却提示注销失败,那么王者荣耀角色注销检查失败怎么回事呢?下面小编就向大家说明下角色注销检查失败的原因,以及正确注销角色的条件及方法。 王者荣耀角色注销检查失败怎么回事 一、角色注销检查失败原因 1、首先考虑自己的角色账号是否满足注销要求,只要有一项不符合要求就会被打回。 2、如果自己各项条件都符合的话,那就是注销系统的问题,出了些bug无法销号。 二、角色注销条件介绍 1、账号在注册时处于安全状态。 2、账号在注册时没有未完成的订单。 3、账号在注册时没有任何的账号纠纷。 4、账号在注册时需保证没有加入任何战队或仅自己1人。 王者荣耀账号永久注销攻略 1、登录王者荣耀,点击右上方的【设置】。 2、进入设置页面,点击右下方的【游戏账号注销】。 3、跳出账号注销提示框,点击【确定】。 4、阅读并满足账号注销条件,点击【下一步】。 5、确认注销的游戏账号,点击【下一步】。 6、输入身份证号和姓名,点击【验证】。 7、注销游戏账号申请提交成功,点击【完成】即可永久注销账号。 |









