爱彼迎怎么注销账号?爱彼迎是一款生活类服务软件,有些用户在使用一段时间的爱彼迎后,发现这款软件并不是很适合自己,想要把账号注销掉,但是不知道要怎么进操作,下面就给大家分享爱彼迎账号注销方法。

  注销方法

  1.首先打开【爱彼迎】APP,然后点击右下角【我的】;

爱彼迎怎么注销账号?爱彼迎账号注销方法

  2.接着点击【获取帮助】,在顶部搜索栏搜索“删除”;

爱彼迎怎么注销账号?爱彼迎账号注销方法

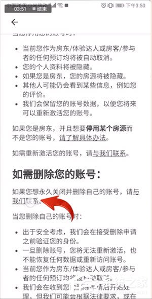
  3.点击进入【如何停用或删除我的账号】,再仔细阅读文章。

爱彼迎怎么注销账号?爱彼迎账号注销方法

  4.如果选择停用账号,直接点击顶部【停用账号】;

爱彼迎怎么注销账号?爱彼迎账号注销方法

  5.如果需要删除账号,可以点击【联系我们】-【我的爱彼迎账号】-【更新或删除账号】-【删除或停用我的账号】,联系客服解决即可。

爱彼迎怎么注销账号?爱彼迎账号注销方法

  以上就是我为大家分享的爱彼迎怎么注销账号?爱彼迎账号注销方法的全部内容了,更多软件教程可以关注系统之家~