premier是非常好用的一款视频编辑软件,在处理视频的时候,大家经常会需要对部分画面进行填充,这时候就会用到油漆桶工具,通过设置油漆桶效果的各种参数,就能达到你想要的效果,那么,怎么操作premiere油漆桶?这就一起来看看吧!

  方法步骤

  1、新建项目,导入需要编辑的视频剪辑素材。

怎么操作premiere油漆桶?premiere油漆桶的操作步骤

  2、拖动视频剪辑到时间轴面板,创建序列。

怎么操作premiere油漆桶?premiere油漆桶的操作步骤

  3、在效果面板搜索油漆桶,双击添加,或者手动拖动到序列上。

怎么操作premiere油漆桶?premiere油漆桶的操作步骤

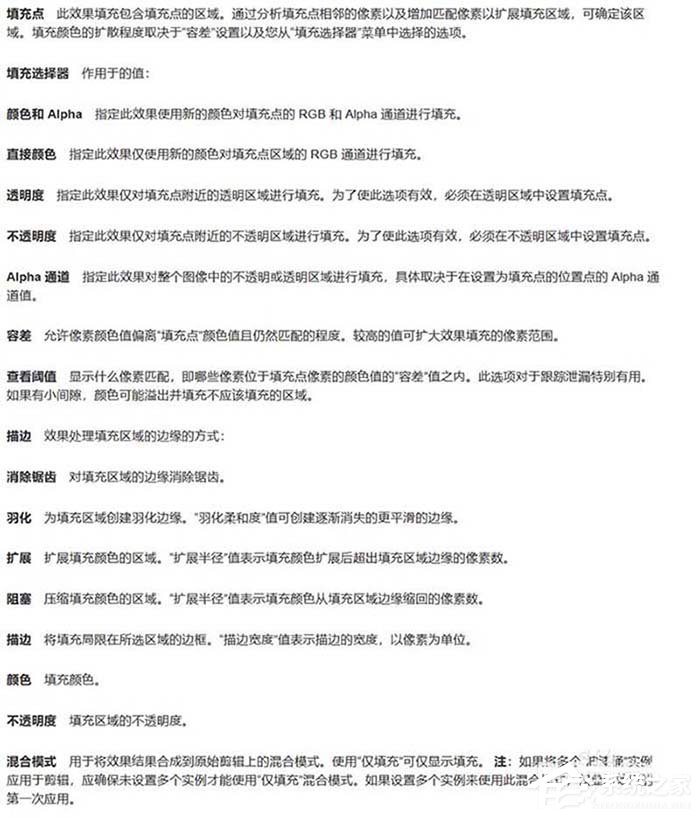
  4、在效果控件面板可以编辑油漆桶效果的具体参数。

怎么操作premiere油漆桶?premiere油漆桶的操作步骤

  5、可以创建蒙版实现部分画面油漆桶效果;或者创建关键帧。

怎么操作premiere油漆桶?premiere油漆桶的操作步骤

  6、油漆桶的效果可以参考如图所示。

怎么操作premiere油漆桶?premiere油漆桶的操作步骤