三维设计软件中,Creo Parametric也是非常专业好用的一款建模软件,这款软件是ProE的升级版本,包含了多种三维设计绘图功能,对于三维设计师们来说,是一款非常灵活的软件,能够轻松处理复杂的曲面设计要求,今天小编就为大家分享一下Creo隐藏轴的操作步骤。

  方法步骤

  1、打开软件Creo parametric,然后打开举例的图档,如下图所示。

Creo里怎么隐藏轴?Creo隐藏轴的操作步骤

  2、这时看到图形上有很多轴。

Creo里怎么隐藏轴?Creo隐藏轴的操作步骤

  3、点击显示下拉选项。

Creo里怎么隐藏轴?Creo隐藏轴的操作步骤

  4、选择层树。

Creo里怎么隐藏轴?Creo隐藏轴的操作步骤

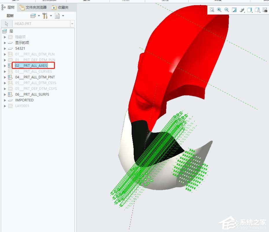
  5、找到“all axes”。

Creo里怎么隐藏轴?Creo隐藏轴的操作步骤

  6、右击“all axes”,选择隐藏。

Creo里怎么隐藏轴?Creo隐藏轴的操作步骤

  7、轴被隐藏起来了,设置完成。

Creo里怎么隐藏轴?Creo隐藏轴的操作步骤