Blender是款非常强大的开源软件,使用软件中的游戏引擎可以能够用来制作3D游戏等游戏,如果你制作好了一个游戏,这时候是没有音乐的,游戏就显得枯燥单调,那么我们需要再次利用软件给游戏添加背景音乐,具体要怎么操作呢?今天小编就给大家分享一下Blender如何为游戏插入背景音乐。

  方法步骤

  1、首先我们切换到blender游戏布局。

Blender如何为游戏插入背景音乐?blender给游戏加背景音乐的方法

  2、在底部的逻辑编辑器窗口中的触发器中选择添加总是。

Blender如何为游戏插入背景音乐?blender给游戏加背景音乐的方法
Blender如何为游戏插入背景音乐?blender给游戏加背景音乐的方法

  3、在最右边的第三个促动器中选择添加声音。

Blender如何为游戏插入背景音乐?blender给游戏加背景音乐的方法
Blender如何为游戏插入背景音乐?blender给游戏加背景音乐的方法

  4、在里面可以选择添加打开我们的背景音乐文件。

Blender如何为游戏插入背景音乐?blender给游戏加背景音乐的方法

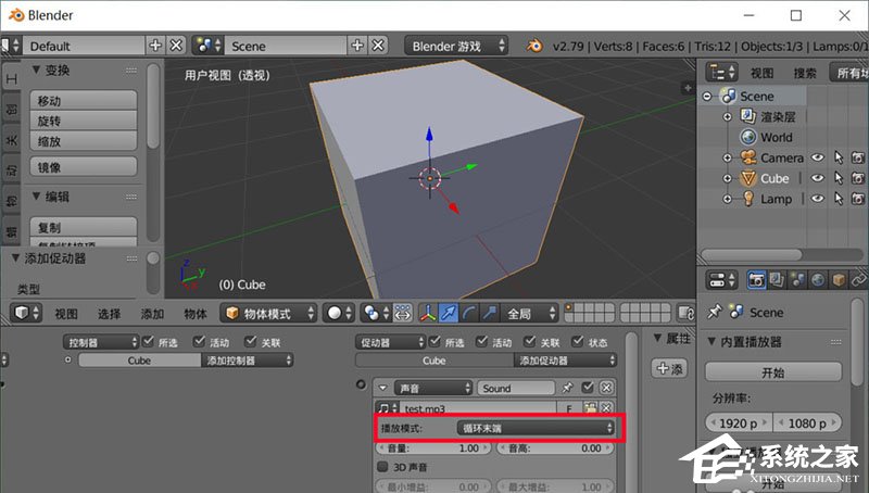
  5、背景音乐是循环播放,所以我们把播放模式选择循环末端。

Blender如何为游戏插入背景音乐?blender给游戏加背景音乐的方法

  6、最后我们直接拖动第一个总是右边的点点 到第三个声音左边的小圆圈,连接起来,这样P键运行游戏就可以循环播放背景音乐了。

Blender如何为游戏插入背景音乐?blender给游戏加背景音乐的方法