江湖悠悠竹林七贤攻略大全,竹林七贤秘境副本完美通关图文攻略汇总_江湖悠悠
|
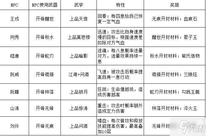
在江湖悠悠的游戏中,很多玩家在完成竹林七贤的秘境副本任务时遇到很多难题,不清楚该怎么完成通关,接下来就让小编为大家带来江湖悠悠竹林七贤的攻略大全吧。 江湖悠悠竹林七贤秘境副本通关攻略大全 江湖悠悠手游8月8日新增秘境副本竹林七贤上线,这个副本是常驻战斗副本,玩家可以挑战陶渊明与竹林七贤等剧情人物完成任务、获取奖励。以下是99单机网带来的江湖悠悠竹林七贤攻略,希望对各位玩家有所帮助。 新增秘境:竹林七贤 以陶渊明与竹林七贤八位历史人物作为剧情人物的常驻战斗副本,玩家可挑战相应人物。战斗胜利后会获得新的剑——锟铻以及武器开锋所需的材料。 竹林七贤秘境关卡具有以下的特性: 1.无进入次数限制,退出重进后仅会返回至地图初始点,不会刷新副本进度。 2.战斗无论失败或成功,角色生命值会恢复至最大值。 3.竹林七贤一层七名NPC的战斗难度是动态变化的,当击败一人后,剩余NPC的难度会增加,玩家可根据自身武器的开锋需求合理规划挑战次序。 完美通关攻略: tips:若看不清图片,可点击放大或保存后查看。 副本限制等级:20级 出行是否能进入:能 退出或者完成副本之后场景会不会刷新:不会 提前在庭院准备副本材料:极品翠竹隐 最新副本竹林七贤解析: NPC详情表: |


