Pokemongo新手攻略大全 口袋妖怪GO新手玩法全解
|
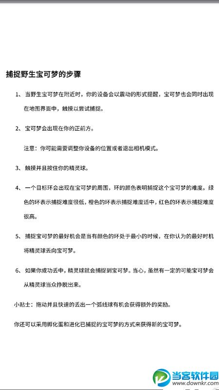
Pokemongo已经上线了澳大利亚、新西兰、美国,很多玩家都体验到了该游戏,但是在游戏的过程中玩家们遇见了很多问题,此次小编就为各位玩家们带来Pokemongo口袋妖怪GO的新手全攻略讲解,一起来看看吧! 本攻略包含的问题 pokemongo地图介绍 pokemongo角色怎么移动? pokemongo精灵怎么捕捉 pokemongo物品怎么用 pokemongo精灵球怎么获得 pokemongo药水怎么获得pokemongo蛋怎么用 口袋妖怪GO地图图标介绍 1、指南针在地图界面里切换视角方向。你可以在朝北方向和自动旋转之间选择。你甚至还可以使用手势触摸旋转。 2、道馆各个队伍中的训练师们进行练习和互相使用精灵战斗的地方。 3、精灵驿站训练师可以在这个地方获取物品(例如精灵球、药水、和精灵蛋) 4、训练师地图上站立的人物就是代表玩家自己在地图的位置。 5、个人信息图标点击人物头像可以查看自身的个人信息、金币、成就等一系列信息。 6、主菜单屏幕下方中心位置的精灵球图标就是游戏的主菜单了,点击进入可以看到设置、物品、精灵图鉴、商店和精灵菜单。 7、附近的精灵右下角的白条可以显示周围野生精灵的位置。 1.2如何移动我的角色 你需要靠改变你得真是物理位置来移动游戏中的角色,你的角色代表你现实中的位置。你会发现,当你移动时,游戏中的角色也会移动,然后你可以探索更多的宝可能驿站和道馆了。 1.3如何捉取精灵 寻找野生宝可梦 当探测到周围有野生的精灵时候,你的设备会以震动的形式提醒,如果在屏幕中没有看到任何宝可梦在周围,稍做走动!宝可能很喜欢在公园等地点,所以可以尝试访问当地的休闲观光场所,你还可以使用宝可梦迷香来吸引更多的宝可梦来到你所在的区域。 部分野生的宝可梦只会出现在特定的环境和气候中,列如有宝可梦只会出现在接近湖,海或其他水体周围。 位于你区域附近的宝可梦在屏幕右下角的“附近的宝可梦”界面显示,打开后可以看到周围宝可梦的列表与距离,距离根据脚印的多少来显示。如果你在宝可梦的图鉴中已记录该宝可梦的话,这个宝可梦会在列表中以色彩的形式显示,发将会以剪影的形式显示。 Pokemongo遭遇战功能 pokemongo精灵怎么捕捉 |









