在我们平常电脑的使用中,会遇到使用耳机的情况,其实我们不只是可以用有线耳机,笔记本电脑还是支持蓝牙耳机连接的。今天小编将为大家分享Win11开启蓝牙的操作方法,感兴趣的小伙伴们快来看看小编是如何操作的吧。

  具体操作方法如下:

  1、点击菜单栏的Win窗户图标按钮,进入【设置】选项。  

Win11如何打开蓝牙?Win11开启蓝牙的操作方法

  2、找到蓝牙和其他设备选型,点击【添加设备】。

Win11如何打开蓝牙?Win11开启蓝牙的操作方法

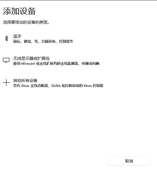
  3、点击【蓝牙】选项。

Win11如何打开蓝牙?Win11开启蓝牙的操作方法

  4、然后就等待系统搜索蓝牙,搜索到了设备以后,然后点击连接就可以了。

  以上就是打开Win11蓝牙功能的方法,很简单的,电脑有支持蓝牙的模块才可以使用这项功能,更多有关Windows系统的知识欢迎关注本网站的其他内容。