此法方针对win8 64位 专业版操作系统的,其他版本是否有效不清楚,没测过。

  按照我发得图应该就能搞定。

  1.从这里进设置

4.png

  2.然后选择“更改电脑设置”

5.png

  3.进去后选择常规

6.png

  4.过界面

7.png

  5.进到这个界面后选“疑难解答”

8.png

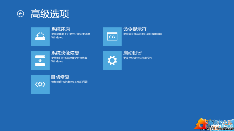
  6.接着选“高级选项”

9.png

  7.进去后选“启动设置”

10.png

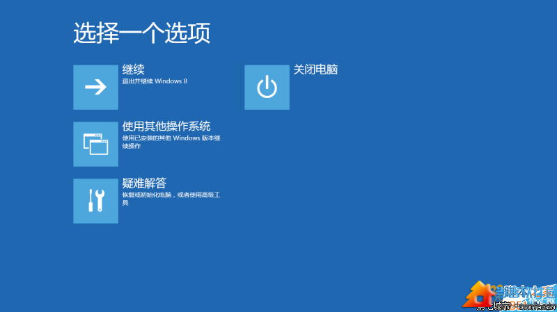
  8.进到这个界面后选右下角的“重启”

11.png

  9.系统会自动进入下面的界面,然后按下键盘上的数字“7”就哦了,这时系统会自动重启

12.1.png

  10.系统起来后再去安装驱动,记得右键以“管理员身份运行”,就会出现下面的警告图,然后直接安装就行了

14(1).png

  11.这样就安装完成了!!