Blender怎么使用 三维动画制作软件Blender中文界面设置教程
2017-10-18
软件教程
来自:
未知
|
Blender 是一款全能三维动画制作软件,软件功能齐全、提供从建模,动画,材质,渲染,到音频处理,视频剪辑的一系列动画短片制作解决方案;但是我们下载的Blender是英文版的,那么如何将其设置为中文版面呢,当客小编简单的介绍一下!
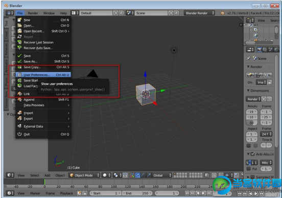
Blender使用教程 1、本站下载三维动画制作软件Blender 2、点击进行安装 3、点击菜单File 》》 User Preferences。 4、在弹出窗口 “Blender User Preferences” 中选 System 选项卡,并依次勾选 International Fonts 、 Interface 和 Tooltips。 常用快捷键 Delete:删除 Ctrl+X:全部删除 Tab:对象模式/编辑模式转换 A:全选或取消全选所有顶点 B:选择界线 G:抓取模式 以上就是当客小编整理的关于三维设计软件Blender中文设置方法教程一览,更多软件教程欢迎关注当客下载站。 |


