crimaster犯罪大师4.9答案分享
|
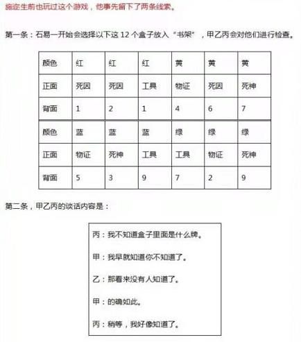
crimaster犯罪大师每天都有疑案追凶的任务,玩家需要通关系统提供的各种线索来推测出正确的谜题答案,回答正确后可以获得奖励,4月9日的问题是关于游戏获胜者和获胜概率的事情,正确答案是什么呢,下面就来跟随蚕豆网小编一起来看看吧。 tips:由于“公平正义”未公布正确答案,目前答案仅供大家参考! 施山和施寺谁更有可能获得胜利? 参考答案:A.施山 获胜的概率为? 参考答案:A.100% 公平正义 案件介绍: 施迩是一名侦探,他在调查罪犯石易的时候不幸身亡。施山和施寺是他的继承人,他们立志要找到施迩死亡的原因。 此外,施山想要找到作案工具,施寺希望找到作案证据。一天,罪犯石易把他们约到一个场馆玩生死游戏! 现场侦测: 场馆平面图如下,A房间里放着一排盒子,大厅看不见房间内发生的事情。 在游戏开始前,所有的门关闭,施山和施寺待在大厅,允许交流。游戏开始后,两人则不能以任何方式联络,游戏胜负判定如下: 首先,施寺留在大厅,施山单独来到A房间,分别查看3个盒子里牌的内容。如果施山取出的卡片中有“工具”和“死因”,则可以通过B房间的后门离开,施山游戏胜利。反之,施山游戏失败,被原地杀死并抹除痕迹。 施山完成游戏后,A房间的牌盒恢复原状。施寺单独来到A房间,分别查看2个盒子里牌的内容。如果卡片是“物证”和“死因”,施寺获得胜利。如果有“死因”但无“物证”,施寺则有一次指认“物证”所在盒子的机会。指认正确,施寺仍获得胜利。否则,施寺游戏失败,被原地杀死并抹除痕迹。 |


