游戏审查评分细则 4月1日起游戏审查试行评分制
|
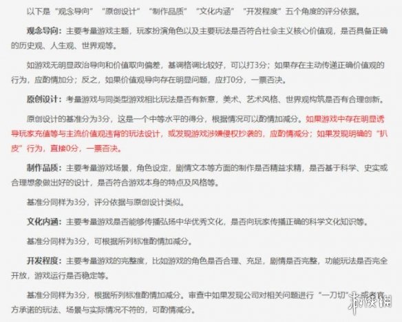
4月1日起游戏审查试行评分制。中宣部出版局于2021年3月15日下发了游戏审查评分细则文件,那么具体有什么内容呢,下面跟着小编一起来看看吧。 游戏审查评分细则一、信息 中宣部出版局于2021年3月15日下发了《游戏审查评分细则》文件。内容显示从2021年4月1日起,游戏送审将试行全新的评分审查制度。低分游戏将被打回,进而无法进入版号的排队流程。 新的审核体系中,中宣部组织的2名以上的审核专家,将结合游戏的「初始版本」与「终审版本」,查看初始内容是否粗糙、现有内容是否过关,以及内容修改态度是否端正,并给予游戏最终的审核评分。审核将从「观念导向」「原创设计」「制作品质」「文化内涵」「开发程度」5个分项进行打分。每一项的评分范围为 0-5 分,3分为及格分。若游戏任何一项审核出现0分,将被一票否决,发回开发商重新修改。 二、标准表 点击查看大图 三、评分依据 点击查看大图 |


