《明日方舟》二周年自选六星怎么选 二周年自选六星选择推荐_明日方舟
|
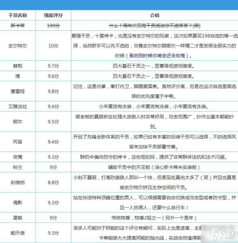
明日方舟二周年自选六星哪个比较好,二周年自选最值得选择的,这次干员也是有不少的,好多人都不会选择的,下面就来介绍下明日方舟二周年自选六星哪个好。 明日方舟二周年自选六星选择推荐 【自选干员评分】 以下排名顺序部分先后,具体优先度看评分! 这些干员也是优先选自己没有的,但很多玩家缺少不止一个(up也是)自选六星一般是补比较新的六星干员(比如42,瑕光这样的),至于塞雷亚,银灰,小羊这种,虽然很强,但已经进过很多次店了,持有率也很高,就算暂时没有,也能通过公招或者黄票购买出来,所以下表中对于可以公招的干员下降了一个评级,这个表绝对不是强度表,望周知。 二周年6星干员自选推荐 【可选范围】 陈、煌、能天使、推进之王、伊芙利特、星熊、闪灵、银灰、夜莺、艾雅法拉、赫拉格、塞雷娅、莫斯提马、风笛、阿、麦哲伦、傀影、斯卡蒂、安洁莉娜、黑、刻俄柏、温蒂、早露、铃兰、棘刺、森蚺、史尔特尔、瑕光; 总结:总而言之,如果没有史尔特尔,那大家选史尔特尔就对了,如果缺一个四大基石,那就可以补一个四大基石,剩余的可以依照自己的阵容来进行补强。 |


