《率土之滨》新手入门指南 戍城用处详解_率土之滨
|
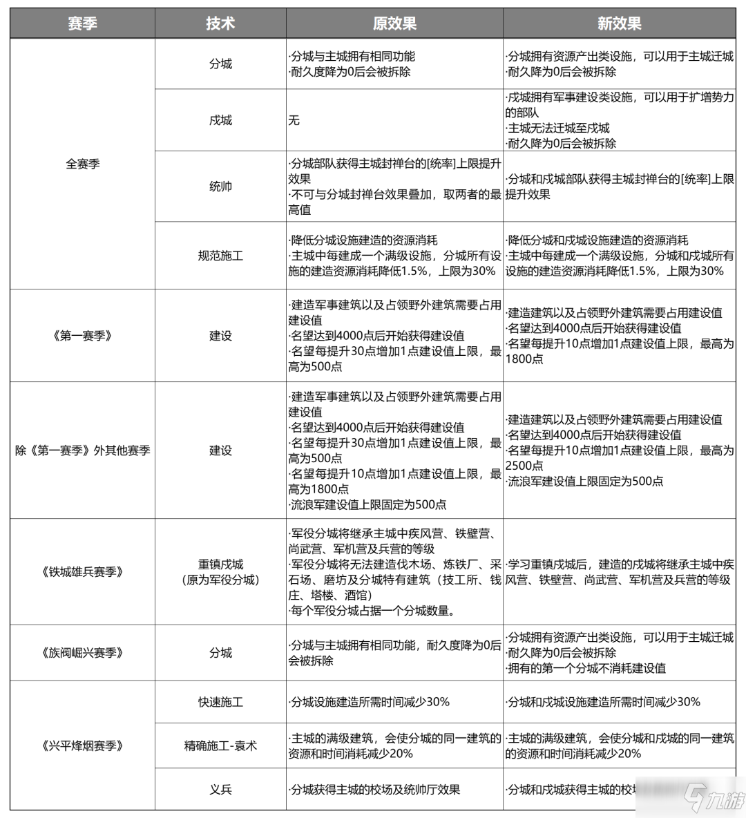
率土之滨即将进行更新,现在定下的时间是5月19日进行更新,新更新的内容有进行分成调整,那么具体的内容到底是一些什么呢?想必很多小伙伴都是充满好奇的,今天就为大家带来了关于这次更新的内容,有需要的小伙伴可以进行了解一下。 《率土之滨》戍城用处解析 更新时间:以上内容将在5月19日后新开放的赛季中进行更新,已开放的赛季不会发生变化。 一、分城调整 原有分城具有与主城相同的全部功能,在资源发展、军事力量及迁城等多个层面发挥作用,但也因此使得分城失去了自己的特色,成为了一个大而全的建筑,降低了建筑的策略维度。在重新审视分城的作用和定位后,我们将明确分城的定位,让它的战略价值更加专一而突出。 在本次改版后,分城的设施列表将进行以下调整: 1. 保留民居、仓库等资源生产设施,以及城墙、女墙等防御设施,在资源产量,增加税收方面具有与主城相同的功效。 2. 去除四大营、各阵营点将台、兵营、预备役所等军事类设施,以及沙盘阵图、武神巨像、封禅台、社稷坛等设施。 3. 部分保留了校场、募兵所、统帅厅等设施,能够组建军队,但部队实力较低。 4.降低了一些分城建筑的等级上限,使经营分城可以更加便利。 改版后的分城,将主要作为势力发展的重要经济保障。同时分城仍然担负着迁移主城的重要功能,是战略转移时的有力保障。同时分城建造也将纳入建设值的体系中,不再有固定的数量限制,每个分城占用一定建设值。各位主公可根据所需,自行考虑建造。 社稷坛和封禅台在本次改版后将成为只在主城中才能升级的设施。封禅台的效果可以藉由技术共享至其他城池;分城去除社稷坛后,主城的社稷坛的等级上限将进行调整,使最终能获得的名望上限较之前不变。 二、戍城 戍城是本次推出的一种全新的、用来扩充部队数量和提升军事实力的军事城池。戍城中没有资源建设类的设施,所以无法提供资源产量。 戍城可以通过升级将军府来解锁各类军事设施。其中大家所熟悉的校场,统帅厅,兵营,四大营等设施在戍城中均有包含,并且戍城还具有独有的设施:拜将台。升级拜将台可获得等同于在主城中同时升级五大阵营点将台的效果,在戍城扩充作战部队时将事半功倍。 与主城及分城不同,建造戍城,只需要2*2的土地,建造条件更加灵活,但无法作为主城迁移的选择目标。主公可以根据需要,在战线附近快速建设戍城。 建造成功的戍城占据4格领地,其中一格领地为戍城的占领点,其余领地为城区。占领点被敌对势力占领时,戍城将被摧毁并留下遗址;城区领地被占领时,戍城仍然完好,但戍城中部队的兵力上限将会降低。重新夺回城区后,兵力上限随之恢复。 戍城的占领点与建筑区域具有不同的结构布局,主公在建造时,可以从不同的布局中进行选择,观察建造后的效果预览,并可在界面上自由拖动,来调整最终的建造位置。 三、建设值调整 本次改版后,分城建造数量上限将被取消,替换为由建设值来控制。新推出的戍城,也将纳入建设值体系当中。赛季中如何分配建设值,将变得更加重要。 建设值的上限也将跟随建造需求的变化而上调。征服赛季中,建设值获取的方式不变,仍然随着名望上涨,赛季内可获得的建设值的上限也将提高。 四、赛季技术调整 详见下图。 |



