Win10 2004 KB5004237累积更新离线包 官方版
2021-09-22 14:03:20
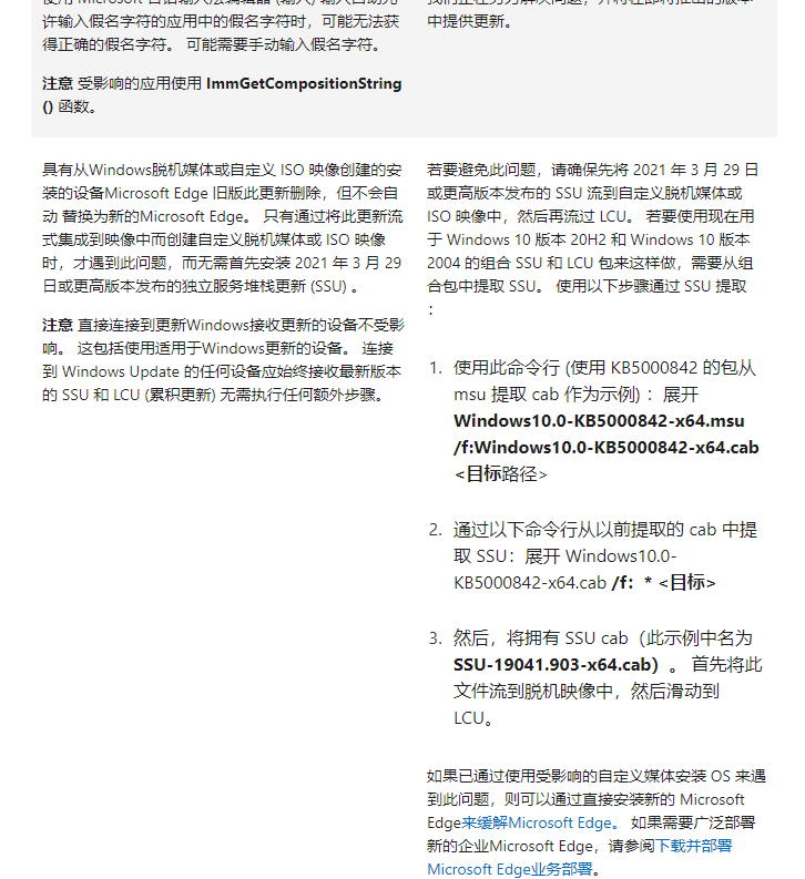
简体中文
858.86 MB
无毒
无隐私收集

