UGNX10.0 32&64 官方正式版
|
UGNX10.0正式版是优质的模具设计软件。软件功能很强大,各种建模行业、机械加工行业都广泛运用,软件的单体复杂建模是sw不能比的,模具这块更是ug的强项。交互式CAD/CAM(计算机辅助设计与计算机辅助制造)系统,可以轻松实现各种复杂实体及造型的建构。 软件亮点 仿真、确认和优化 NX允许制造商以数字化的方式仿真、确认和优化产品及其开发过程。通过在开发周期中较早地运用数字化仿真性能,制造商可以改善产品质量,同时减少或消除对于物理样机的昂贵耗时的设计、构建,以及对变更周期的依赖。产品设计 NX包括了世界上最强大、最广泛的产品设计应用模块。 NX具有高性能的机械设计和制图功能,为制造设计提供了高性能和灵活性,以满足客户设计任何复杂产品的需要。 NX优于通用的设计工具,具有专业的管路和线路设计系统、钣金模块、专用塑料件设计模块和其他行业设计所需的专业应用程序。 工业设计 NX为那些培养创造性和产品技术革新的工业设计和风格提供了强有力的解决方案。利用 NX建模,工业设计师能够迅速地建立和改进复杂的产品形状, 并且使用先进的渲染和可视化工具来最大限度地满足设计概念的审美要求。 模具设计 模具设计的流程很多,其中分模就是其中关建的一步。分模有两种:一种是自动的,另一种是手动的,当然也不是纯粹的手动,也要用到自动分模工具条的命令,即模具导向。 自动分模的过程 MoldWizard(注塑模向导)是基于NX开发的,针对注塑模具设计的专业模块,模块中配有常用的模架库和标准件,用户可以根据自己的需要方便的进行调整用,还可以进行标准件的自我开发,很大程度上提高了模具设计效率。 模块提供了整个模具设计流程,包括产品装载、排位布局、分型、模架加载、浇注系统、冷却系统以及工程制图等。整个设计过程非常直观、快捷,它的应用设计让普通设计者也能完成一些中、高难度的模具设计。 CNC加工 UG NX加工基础模块提供联接UG所有加工模块的基础框架,它为UG NX所有加工模块提供一个相同的、界面友好的图形化窗口环境,用户可以在图形方式下观测刀具沿轨迹运动的情况并可对其进行图形化修改:如对刀具轨迹进行延伸、缩短或修改等。该模块同时提供通用的点位加工编程功能,可用于钻孔、攻丝和镗孔等加工编程。该模块交互界面可按用户需求进行灵活的用户化修改和剪裁,并可定义标准化刀具库、加工工艺参数样板库使初加工、半精加工、精加工等操作常用参数标准化,以减少使用培训时间并优化加工工艺。UG软件所有模块都可在实体模型上直接生成加工程序,并保持与实体模型全相关。 UG NX的加工后置处理模块使用户可方便地建立自己的加工后置处理程序,该模块适用于世界上主流CNC机床和加工中心,该模块在多年的应用实践中已被证明适用于2~5轴或更多轴的铣削加工、2~4轴的车削加工和电火花线。 使用方法 1、平行洗里面现在可以走倒扣区域。 2、ug10.0在捕捉点的时候,新增了一项“极点”捕捉,在用一些命令的时候可以对曲面和曲面的极点进行捕捉了。 3、在曲线选项中,新增了优化2D曲线和Geodesic Sketch。 4、新增航空设计选项,钣金功能增强。分为:航空设计弯边、航空设计筋板、航空设计阶梯、航空设计支架。 5、创意塑型是从NX9.0开始有的功能,NX10.0增加了好多功能,而且比NX9更强大,快速建模这个方向是趋势,是重点发展方向,UG10.0新增了:放样框架、扫掠框架、管道框架、复制框架、框架多段线、抽取框架多段线。 6、新增2D组件。 7、资源条管理更加方便了哦,在侧边栏的工具条上,多了个“资源条选项”按钮,可直接对资源条进行管理。 8、在NX10.0鼠标操作视图放大、缩小时,和以前历来的版来刚好相反,鼠标左键+中键,方向往下是缩小,鼠标左键+中键,方向往上是放大,以前则不是这样。 PS:具体设置方法:UG菜单上——文件——实用工具——用户默认设置——基本环境——视图操作——方向。
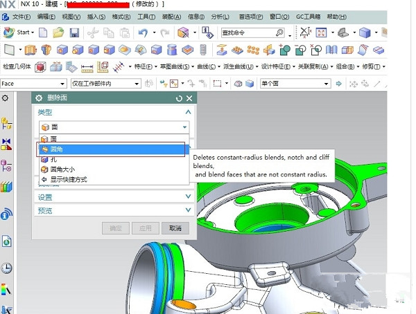
9、NX10.0修剪与延伸命令分割成两个命令。 10、删除面功能新增”圆角“命令。 11、可以对视图进行草绘截面线。 常见问题 1、怎么展开镀金件? 在建模下绘制完零件后,把其在制图下进行展开的技巧;常规情况下,展开是钣金模块下的指令,殊不知使用建模绘制的零件,把其切换到制图下后,也是可以展开的 2、怎么保存低版本? UG低版本软件不能直接打不开高版本所绘制的图形,打开你用UG10.0绘制的图形,然后为其执行导出STP或X-T就好 2、怎么设置快捷键? 在空白处单击右键,选择定制选项,设置自己常用的快捷键及工具条 4、怎么改成中文? 无需改变,完成即为汉化 5、怎么加载角色? ctrl+2即可加载角色 6、ug怎么样分割实体? UG10.0剪切体使用的剪切平面有两种,一种是新建平面,一种是已存在的面。 新建平面指的是事先没有创建剪切平面,而是直接依托零件上的表面来新建平面对其进行剪切。 已存在的面是用户自定的面,其在没有使用剪切命令前已经绘制好,在绘制曲面时需要注意,其面可以是任意形状,但其面必须大过实体,否则将不能修剪实体。 7、ug10.0怎么转不出cad? 常规情况下,我们在制作完零件的二维图纸后,先执行保存。 很多设计师都是在UG中设计好视角,然后到CAD中进行编辑;这时就需要为其执行导出-AUTOCAD DWG/DXF格式。 默认情况下,我们习惯在出现如下图的设置界面后,直接对其进行完成操作。 在弹出的转换AUTOCAD DWG/DXF格式时,如果出现点任意键结束的文字提示;那转出的CAD图就没有转换成功。 在导出CAD图纸的时候,很多时候不能成功还有一个重要的原因是:在导出数据选项中,默认的是模型数据,而应当把其切换到图纸选项中。 在图纸选项一栏,在此步设置完成后,就可以了。 |











