侠义2最新版2026 v2.8.41
|
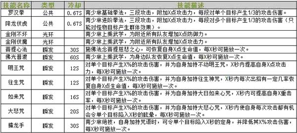
侠义2最新版2026是一款即时制角色扮演了角色网游,游戏拥有超高自由度的玩法模式随意挑选尽情体验,开局就能随意挑选不同的角色职业带来不一样的冒险探索作战和养成发展。该游戏为玩家打造了一个有别于其他武侠的武侠游戏世界。在游戏里有着两大阵营,即世家阵营与江湖阵营。而这两大阵营又分有8大门派。玩家可以任意选择进入阵营与门派,有八大门派就有8种玩法且各具特色。让玩家有更多的可能。于此同时,游戏还采取了开放式的战斗,遇到敌人即可以对战,可谓是快意恩仇。游戏还有各种特色玩法,门派交易、团体对战等。除此之外,该游戏还有多种游戏系统。如坐骑养成、货物交易等等,总结来说就是这么一款内容丰富、玩法多多的游戏,所以有兴趣的朋友可以来下载体验。 游戏特色 1、全自由装备升级,全开放玩家交易,装备永久保值,玩家轻松赚钱! 2、开放式战斗,逢敌必亮剑,快意写恩仇! 3、帮派鏖战、占城为王成为游戏终极追求! 4、丰富的坐骑养成,携美共乘,笑傲江湖! 5、强大的跨服战场,需要超强团队协作,策略竞技鏖战襄阳! 侠义2职业推荐攻略 侠义2江湖职业:污衣帮 职业特点: 肉盾·均衡,主防御 职业简介: 江湖门派之一:行侠仗义污衣帮,卧薪尝胆,特技天下无狗,善使长棍;各项能力均衡,有爆发有控场,能抗能打,适应能力强。 技能介绍: 侠义2世家职业:慕容府 职业特点: 输出·高敏,主控制 职业简介: 世家门派之一:忍辱负重慕容府,如影随形,特技扭转乾坤,善使折扇;拥有优秀的闪避成长,控制能力强,擅长单挑,出奇制胜。 技能介绍: 侠义2世家职业:六扇门 职业特点: 输出·爆发,主输出 职业简介: 世家门派之一:铁面无私六扇门,窥测破绽,特技葵花点穴,善使单剑;拥有优秀的暴击成长,爆发能力强,擅长偷袭、斩首。 技能介绍: 侠义2江湖职业:清风寨 职业特点: 输出·高攻,主输出 职业简介: 江湖门派之一:绿林侠盗清风寨,其疾如风,特技十面埋伏,善使单刀。拥有优秀的攻击成长,输出能力强,擅长制造伤害,火力十足。 技能介绍: 侠义2江湖职业:南少林 职业特点: 肉盾·血牛,主防御 职业简介: 江湖门派之一:武林泰斗南少林,稳若泰山,特技大悲咒,善使拳套;拥有优秀的生命成长,生存能力强,擅长正面群战,冲锋在前。 技能介绍: 侠义2世家职业:襄阳卫 职业特点: 肉盾·高防,主防御 职业简介: 忠义双全襄阳卫,以一当十,特技撼心诀,善使长枪。拥有优秀的防御成长,恢复能力强,擅长正面群战,硬抗伤害。 技能介绍: 侠义2帮会详解 【创建帮会】 当玩家级别到达20级时,可以在帮会界面建立属于自己的帮会,建立帮会时需要提供道具“帮会帮主印玺”。(可在商店和商城中购买获得得到)。 【帮会升级】 帮会最初只可收纳35名玩家,帮会等级每提升1级,就可多容纳20名玩家。 升二、三、四级帮会需要玩家分别上交2、4、8个“帮会左使印玺”(杂货店有出售);升五至十级帮会需要分别上交10、12、14、16、18、20个“帮会左使印玺”和1、3、5、7、9、11个“帮会右使印玺”(50、60、70、80、90、100级副本邪恶教主掉落);同时无论升几级帮会,都要额外上交20个帮会护符(帮会成员可在手艺中制作)来升级。 【管理帮会】 帮会中各等级职务的名称及权限如下: 帮主:所有人事和军事的任免权,战争发动权。副帮主(2人):任命左使,招收新成员,踢人。左使(6人):招收新成员,踢除普通帮众。右使(1人):招收新成员,授权发动战争权,任命解除精英。精英(不限):精英以上职务才能参加各种战争,并定期领取攻城奖励。帮众:不能参加战争,可帮会捐献、帮会建设。帮会总成员数超过职位数2倍时需要300帮会贡献才能被任命帮会官员;总成员数超过20人时需要300帮会贡献才能被任命为精英。 【精英晋级】 一级精英:帮主和右使任命。二级精英:200贡献自动晋级。三级精英:400贡献自动晋级。一级堂主:600贡献自动晋级。二级堂主:1000贡献自动晋级。三级堂主:1400贡献自动晋级。一级香主:1800贡献自动晋级。二级香主:2400贡献自动晋级。三级香主:3000贡献自动晋级。护法:3600贡献自动晋级。 【加入帮会】 1、直接向现有帮会的帮主、副帮主、左使、右使申请加入帮会。2、直接在帮会界面申请加入帮会,由帮主、副帮主、左使、右使批准申请。 游戏优势 1、自由交易自由PK跨服激爽5v5武侠手游,装备永久保值! 2、强大的跨服战场,需要超强团队协作,策略竞技鏖战襄阳! 3、成长的旅程充满坎bump,您需要让自己迅速达到最终目标! 游戏亮点 1、游戏拥有两大阵营八大门派,各具特色的技能玩法! 2、全自由装备升级,全开放玩家交易,装备永久保值,玩家轻松赚钱! 3、开放式战斗,逢敌必亮剑,快意写恩仇! 4、帮派鏖战、占城为王成为游戏终极追求! 5、丰富的坐骑养成,携美共乘,笑傲江湖! 6、强大的跨服战场,需要超强团队协作,策略竞技鏖战襄阳! 7、开放式战斗等你体验,任性pk、即时战斗。 游戏测评: 侠义2是一款即时制角色扮演类网游。游戏拥有两大阵营八大门派,各具特色的技能玩法!全自由装备升级,全开放玩家交易,装备永久保值,玩家轻松赚钱!开放式战斗,逢敌必亮剑,快意写恩仇!帮派鏖战、占城为王成为游戏终极追求!丰富的坐骑养成,携美共乘,笑傲江湖!强大的跨服战场,需要超强团队协作,策略竞技鏖战襄阳! 更新日志 v1.2.15版本 修改隐私政策问题 |






